yl23455永利

Hotline:
13847821666
中文 | EngLish
Current location:Home > Authoritative thesis > Authoritative thesis
Authoritative thesis
Authoritative thesisCurrent location:Home > Authoritative thesis > Authoritative thesis

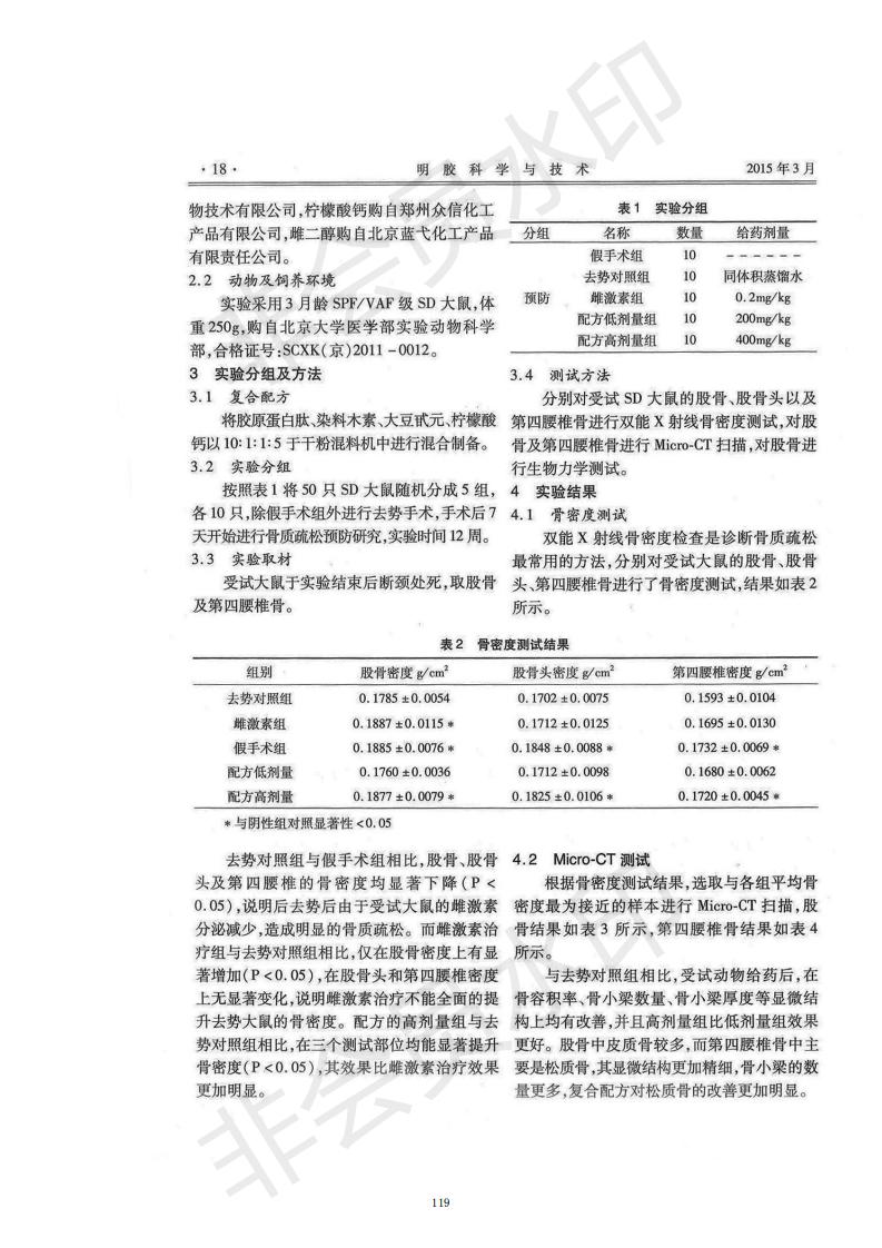
Study on the prevention and treatment of collagen peptide compound formula on osteoporosis in ovarie

Date:2020-12-07 | Visits:4349


网站地图